LEMON Manuals: Even more car manuals for everyone: 1960-2025
Home >> BMW >> 2017 >> 530i >> Repair and Diagnosis (Single Page) >> General Information >> Engine Performance >> Parasitic Load Explanation & Test Procedures - General Information >> Testing For Parasitic Load >> Quad Driver Test

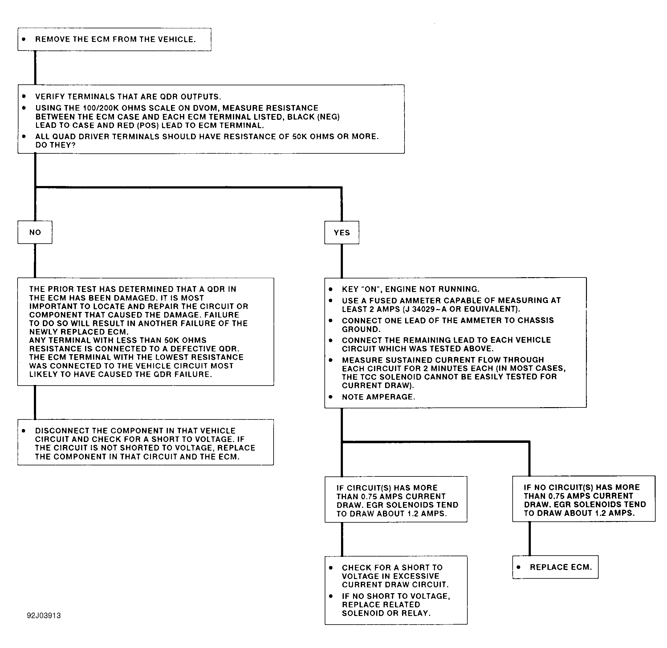
Quad Driver Test

Fig 1: Quad Driver Test
G92J03913Courtesy of GENERAL MOTORS CORP.