Vibration When Braking: Diagnosing And Repairing (SI B34 01 14)
Publication date: 2023-01-09Reference number: SI B34 01 14
VIBRATION WHEN BRAKING: DIAGNOSING AND REPAIRING
SERVICE CAMPAIGN BULLETIN
| BMW: | All Models |
SERVICE INFORMATION
What's New (Specific text highlighted):
- Cause
- Procedure
- Correction
- Attachment B34 01 14_Troubletree_4
THIS REPAIR IS MOBILE FRIENDLY
MODEL
All With Standard Brake Disc/Rotors (Non-Drilled or Non-Ceramic Brake Disc/Rotors)
SITUATION
Pulsation of the brake pedal when applying the brakes.
CAUSE
Excessive brake disc thickness variation.
- Brake disc thickness variation is the result of lateral runout in the face of the brake disc
- A brake disc with lateral runout while driving will slightly contact the brake pad once per revolution resulting in a thin spot on the brake disc
- This constant contact will eventually cause the brake disc to wear unevenly
- Painted and powder-coated wheels can create an uneven material thickness that when stacked against the hub and face of the rotor will eventually lead to brake vibrations caused by rotor runout
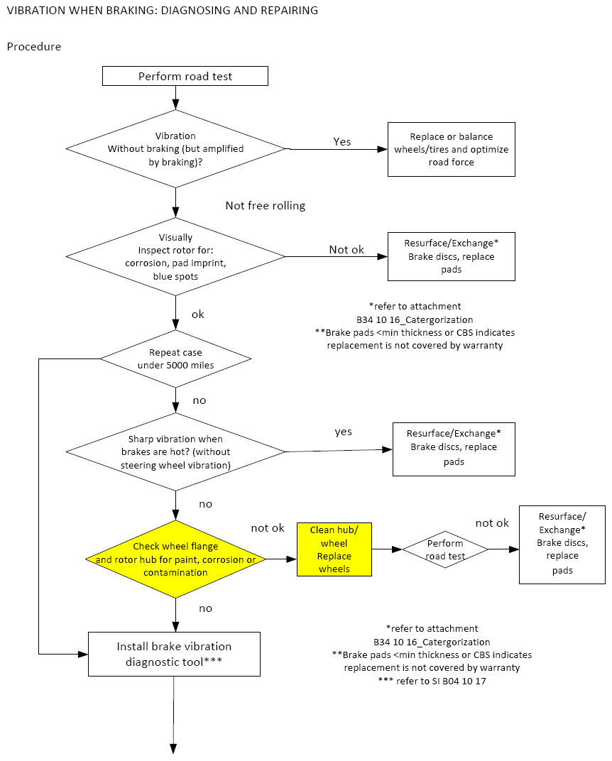
PROCEDURE
Refer to the attached troubleshooting tree. B34 01 14_Troubletree_4.
CORRECTION
As determined by the results of following the B34 01 14_Troubletree_4, the brake discs (front, rear or both as applicable) are to be:
- Resurfaced using a BMW approved* "on-car" brake lathe (Non-Drilled or Non-Ceramic Brake Disc), refer to SI B34 10 16
for additional information on brake rotor resurfacing.
Or
- Replaced
Including: * Replacement of the corresponding brake pads and wear sensor(s).
In the event of a repeat case, refer to SI B04 10 17 , and Attachment SI B34 01 14 Troubletree 4. Repair as necessary
For the list of BMW approved "on-car" brake lathes, refer to BMW Equipment Program (www.bmwcentersolutions.com)
PARTS INFORMATION
Obtain and confirm the part numbers for your specific vehicle by entering the chassis number in either ETK or AIR which considers specific equipment and/or options.
| Part Number | Description | Quantity |
|---|---|---|
| Refer to ETK | Front brake pads (Set) | 1 |
| Refer to ETK | Rear brake pads (Set) | 1 |
| Refer to ETK | Brake pad paste | 1 per axle |
Also refer to ETK (EPC) and the repair instructions for information about onetime use fasteners, other screws/bolts, gaskets and seals that must also be replaced while performing this repair.
CLAIM INFORMATION
Brake discs that can be resurfaced for excessive run-out are covered under the terms of the BMW New Vehicle Limited Warranty for Passenger Cars and Light Trucks.
Front Axle alone
| Defect Code: | 3411005700 | Brake disc, front - Vibration |
|---|---|---|
| Labor Operation: | Labor Allowance: | Description: |
| 34 11 000 | Refer to KSD2 | Removing and installing or replacing brake pads of both front discs brakes (Main work) |
| Or: | ||
| 34 11 505 | Refer to KSD2 | Removing and installing or replacing brake pads of both front disc brakes (Plus work) |
| Or: | ||
| 34 11 510 | Refer to KSD2 | Removing and installing or replacing brake pads of both front disc brakes (Associated work - Wheels removed) |
| And: | ||
| 34 11 667 | Refer to KSD2 | Fine grind both sides of both front brake discs (Brake caliper removed) |
| And, as needed: | ||
| 34 99 000 | 2 FRU | Associated work: Work time to perform an additional finish cut (one or both front sides) when required. |
| Or: | ||
| 34 11 613 | Refer to KSD2 | Removing and installing or replacing front brake discs (Brake pads removed) |
| Or: | ||
| 34 11 612 | Refer to KSD2 | Removing and installing or replacing front brake discs (Brake caliper removed) |
Or, for the:
Rear Axle
| Defect Code: | 3421005700 | Brake disc, rear - Vibration |
|---|---|---|
| Labor Operation: | Labor Allowance: | Description: |
| 34 21 200 | Refer to KSD2 | Removing and installing or replacing brake pads of both rear disc brakes (Main work) |
| Or: | ||
| 34 21 739 | Refer to KSD2 | Removing and installing or replacing brake pads of both rear disc brakes (Plus work) |
| Or: | ||
| 34 21 740 | Refer to KSD2 | Removing and installing or replacing brake pads of both rear disc brakes (Associated work - Wheels removed) |
| And: | ||
| 34 21 947 | Refer to KSD2 | Fine grind both sides of both rear brake discs (calipers removed) |
| And, as needed: | ||
| 34 99 000 | 2 FRU | Associated work: Work time to perform an additional finish cut (one or both rear sides) when required. |
| Or: | ||
| 34 21 932 | Refer to KSD2 | Removing and installing or replacing rear brake discs (Brake pads removed) |
| Or: | ||
| 34 21 931 | Refer to KSD2 | Removing and installing or replacing rear brake discs (Brake caliper removed) |
Or, for the:
Front and Rear Axles together
| Defect Code: | 3411005700 | Brake disc, front - Vibration |
|---|---|---|
| Labor Operation: | Labor Allowance: | Description: |
| 34 11 010 | Refer to KSD2 | Replacing brake pads of front and rear disc brakes (Main work) |
| Or: | ||
| 34 11 514 | Refer to KSD2 | Replacing brake pads of front and rear disc brakes (Plus work) |
| Or: | ||
| 34 11 515 | Refer to KSD2 | Replacing brake pads of front and rear disc brakes (Associated work - Wheels removed) |
| And: | ||
| 34 11 667 | Refer to KSD2 | Fine grind both sides of both front brake discs (calipers removed) |
| And, as needed: | ||
| 34 99 000 | 2 FRU | Associated work: Work time to perform an additional finish cut (one or both front sides) when required. |
| Or: | ||
| 34 11 613 | Refer to KSD2 | Removing and installing or replacing front brake discs (Brake pads removed) |
| Or: | ||
| 34 11 612 | Refer to KSD2 | Removing and installing or replacing front brake discs (Brake caliper removed) |
| And: | ||
| 34 21 947 | Refer to KSD2 | Fine grind both sides of both rear brake discs (calipers removed) |
| And, as needed: | ||
| 34 99 000 | 2 FRU | Associated work: Work time to perform an additional finish cut (one or both rear sides) when required. |
| Or: | ||
| 34 21 932 | Refer to KSD2 | Removing and installing or replacing rear brake discs (Brake pads removed) |
| Or: | ||
| 34 21 931 | Refer to KSD2 | Removing and installing or replacing rear brake discs (Brake caliper removed) |
If you are using a Main labor code for another repair, use the Plus code or associated labor operation as applicable.
Refer to KSD2 for the corresponding flat rate unit (FRU) allowances.
Work time labor operation code 34 99 000 is not considered a Main labor operation. Also, since the "work time" FRU allowance to be claimed is specified, a separate punch time is not required.
When defect code 34 11 00 57 00 is used for repairing the front and brakes together, when applicable, claim labor operation 34 99 000 one time for either 2 or 4 FRU that applies to the scope of the repair performed.
The flat rate labor operations for replacing the brake pads (front, rear or both) includes replacing the corresponding brake pads, wear sensor(s) and measuring the minimum brake disc thickness.
FEEDBACK REGARDING THIS BULLETIN
| Technical Feedback | To submit feedback for the technical topic of this bulletin: Submit your feedback in the rating box at the top of this bulletin |
| Warranty Feedback | To submit feedback for the CLAIMS section of this bulletin: Submit an IDS ticket to the Warranty Department, or use the chat available in the Warranty Documentation Portal |
| Parts Feedback | To submit feedback for the PARTS section of this bulletin: Submit an IDS ticket to the Parts Department |
Supporting Materials
picture_as_pdf B34 01 14_Troubletree_4.pdf
picture_as_pdf Attachment_B341016_Categorization.pdf








