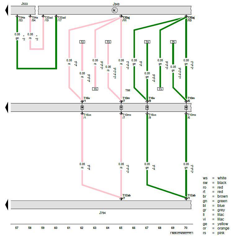
Data Bus on Board Diagnostic Interface, Information Electronics Control Module 1, Control Module for Emergency Call Module and Communication Unit
J533 - Data Bus on Board Diagnostic Interface
J794 - Information Electronics Control Module 1
J949 - Control Module for Emergency Call Module and Communication Unit
T10m - 10-Pin Connector, Black
T10mx - 10-Pin Connector, Black
T12ab - 12-Pin Connector, Green
T16v - 16-Pin Connector, Brown
T16vx - 16-Pin Connector, Brown
T20ad - 20-Pin Connector, Black
T20aj - 20-Pin Connector, Naturally Cloudy
T54e - 54-Pin Connector, Gray
TIM - Coupling Point in Interior, Center
* - Ethernet Connection
*2 - From July 2019
*3 - Through November 2019
*4 - Audio Bus Data Bus Wire
*5 - From December 2019
*6 - For Vehicles with Bang & Olufsen Sound System
