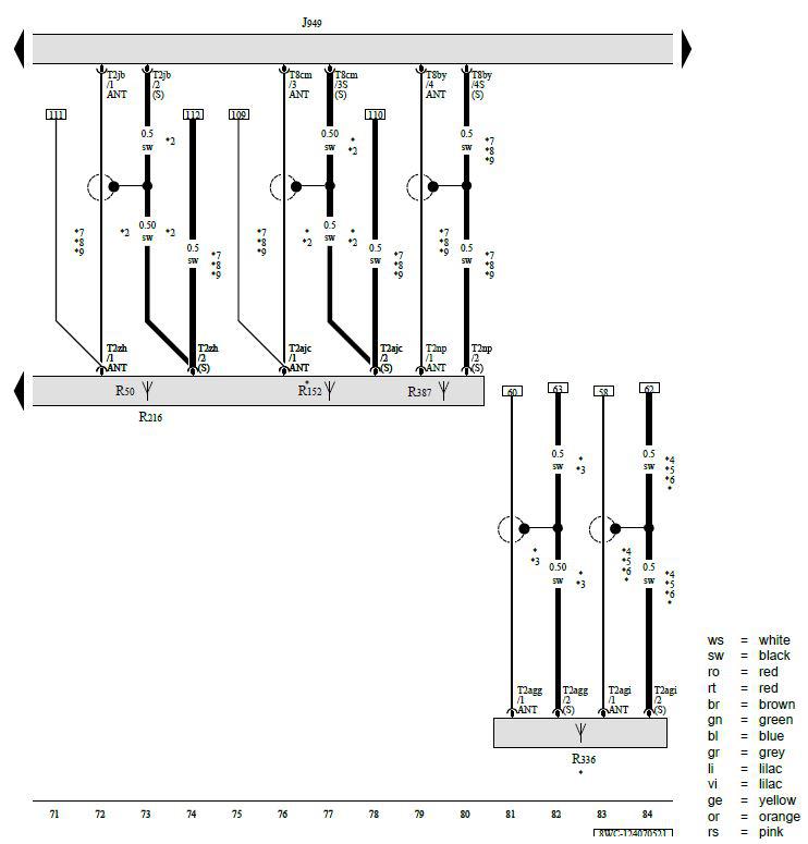
Control Module for Emergency Call Module and Communication Unit, Roof Antenna, Wireless Data Transfer Antenna
J949 - Control Module for Emergency Call Module and Communication Unit
R50 - GPS Antenna
R152 - Bluetooth Antenna
R216 - Roof Antenna
R336 - Wireless Data Transfer Antenna, In the Right Side Window
R387 - Antenna for External Communication with Vehicle
T2agg - 2-Pin Connector, Naturally Cloudy
T2agi - 2-Pin Connector, Gray
T2ajc - 2-Pin Connector, Black
T2jb - 2-Pin Connector, Pink
T2np - 2-Pin Connector, White
T2zh - 2-Pin Connector, Blue
T8by - 8-Pin Connector, White
T8cm - 8-Pin Connector, White
* - For Vehicles with Cell Phone/Telephone
*2 - For Vehicles Without External Vehicle Communication
*3 - Through July 2020
*4 - For Vehicles with Japan Equipment
*5 - Avant
*6 - From July 2020
*7 - For Vehicles with China Equipment
*8 - From December 2021
*9 - For Vehicles with External Vehicle Communication
