LEMON Manuals: Even more car manuals for everyone: 1960-2025
Home >> Audi >> 2021 >> A4 Quattro Premium Plus, 2.0L Eng VIN B >> Repair and Diagnosis >> General Information >> Engine Performance >> Parasitic Load Explanation & Test Procedures - General Information >> Testing For Parasitic Load >> Quad Driver Test

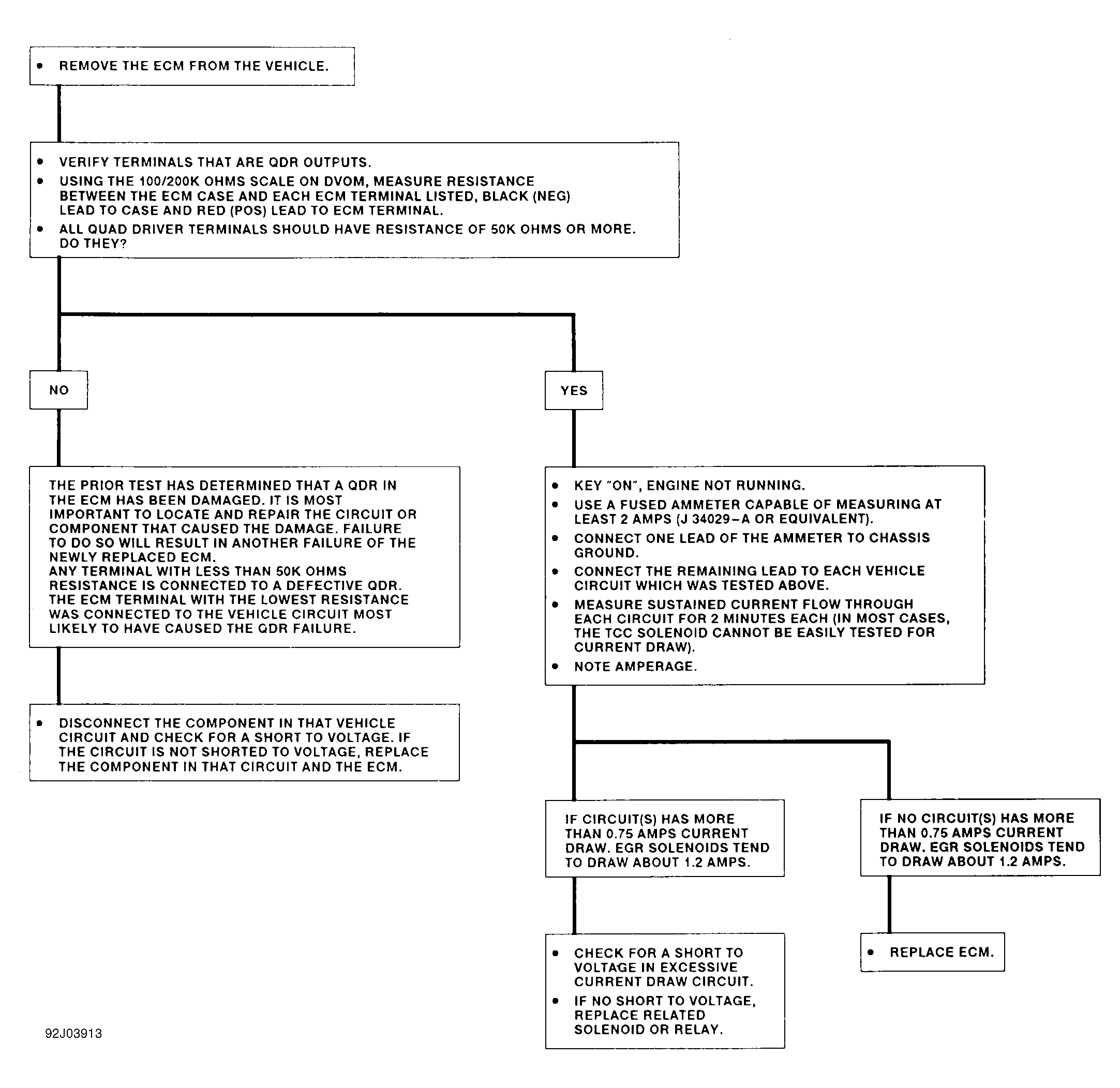
Quad Driver Test

Fig 1: Quad Driver Test
G92J03913Courtesy of GENERAL MOTORS CORP.