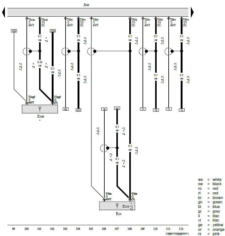
Control Module for Emergency Call Module and Communication Unit, Antenna Amplifier, Wireless Data Transfer Antenna 2
J949 - Control Module for Emergency Call Module and Communication Unit
R24 - Antenna Amplifier
R336 - Wireless Data Transfer Antenna
R366 - Wireless Data Transfer Antenna 2, In the Left Side Window
T2agf - 2-Pin Connector, Naturally Cloudy
T4lw - 4-Pin Connector, Gray, Yellow
T8bv - 8-Pin Connector, Light Blue
T8by - 8-Pin Connector, White
T8cm - 8-Pin Connector, White
* - For Vehicles with Cell Phone/Telephone
*2 - From July 2020
*3 - For Vehicles Without Japan Equipment
*4 - For Vehicles Without External Vehicle Communication
*5 - For Vehicles with China Equipment
*6 - From December 2021
*7 - For Vehicles with External Vehicle Communication
